文献速递 | 单原子纳米酶+激光热疗:癫痫治疗新范式!玉研脑立体定位仪助力精准神经干预
日期:2026-01-29
作者:
近期,福建医科大学附属第一医院团队(Zhang et al.)在 Materials Today Bio(2026)发表了一项关于药物难治性癫痫治疗的创新研究。该工作巧妙结合近红外激光间质热疗(LITT)与铁基单原子纳米酶(Fe/SAN),不仅实现了对致痫灶的精准物理消融,还同步调控了病灶区域的氧化应激与神经炎症微环境,为癫痫治疗提供了“毁灶+护脑”一体化的新范式。

一、研究背景:难治性癫痫亟需微创精准疗法
癫痫(Epilepsy)影响全球超5000万人,其中20%-30%为药物难治性癫痫(DRE)。传统开颅手术创伤大,而新兴的激光间质热疗(LITT)虽具微创优势,却面临两大瓶颈:- 热损伤引发局部炎症,可能加剧神经损伤;
- 缺乏对病灶微环境的主动调控能力。
如何在精准消融致痫灶的同时,同步抑制神经炎症?这正是本研究要解决的核心问题。

二、创新策略:“物理消融 + 微环境调控”双管齐下
福建医科大学附属第一医院的研究团队即提出了一种革命性方案:铁单原子纳米酶(Fe/SAN)
该体系具备三大核心功能:
- 高效近红外光热转换(PCE高达71.3%),驱动LITT精准消融深部致痫灶;
- 多酶模拟活性(SOD/CAT样),强力清除ROS,抑制NF-κB通路,缓解神经炎症;
支持实时热成像监控,确保治疗温度精准可控(>43℃达有效消融)。
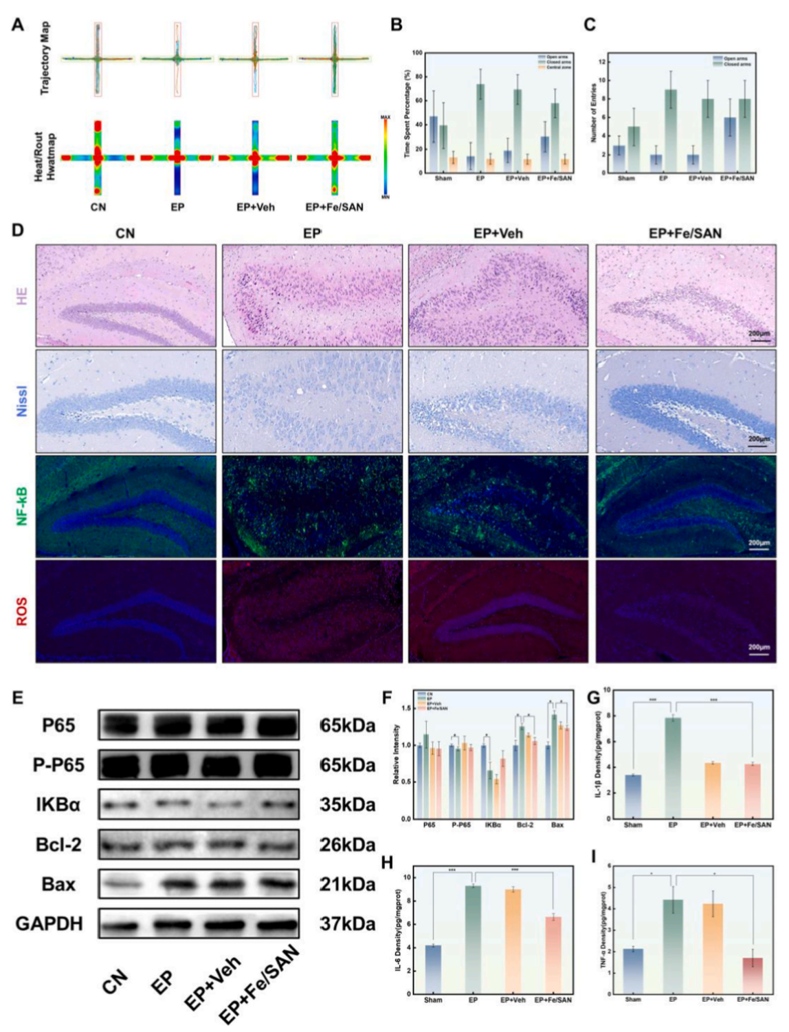
- 降低癫痫发作频率与严重程度(Racine评分降低)
- 改善空间记忆(水迷宫表现提升)
- 缓解焦虑样行为(高架十字迷宫开放臂探索行为增多)
保护海马神经元结构(Nissl染色验证)

三、研究方法:多模态技术协同实现精准干预与评估
本研究的成功依赖于一套高度标准化且多学科融合的技术流程,涵盖疾病建模、材料递送、热疗实施与多维度疗效评估四大环节。癫痫模型构建
研究者采用经典的海人酸(kainic acid, KA)立体定位注射法。
- 将健康雄性C57BL/6J小鼠麻醉后,固定于脑立体定位仪上,依据小鼠脑图谱精确定位左侧海马CA3区(坐标:AP -2.0 mm, ML ±1.5 mm, DV -1.7 mm),缓慢注入0.2 μL 10 mM KA溶液。
术后通过视频-脑电图(video-EEG)连续监测,确认所有存活小鼠均出现典型自发性反复癫痫发作(Racine评分≥III级),模型成功率达93.3%。

研究团队在造模后第8天进行二次立体定位操作:实验组小鼠于同一靶点注射Fe/SAN纳米酶(100 μg/mL, 0.01 mL/g体重),对照组注射等体积生理盐水。24小时后,将光纤探头植入原注射通道,连接808 nm近红外激光器。
治疗过程中,利用红外热成像系统实时监测病灶温度,确保组织温度迅速升至43℃以上并维持足够热剂量(CEM43 ≥ 240 min),以实现有效凝固性坏死。
值得注意的是,Fe/SAN的存在显著提升了光热效率——在相同激光功率(1.5 W)下,其组内温度可在30秒内跃升至70℃以上,而单纯激光组仅达46.3℃,远未达到有效消融阈值。
疗效评估
研究采用多维度指标综合验证治疗效果:
- 通过连续EEG记录量化癫痫放电;
- 利用Morris水迷宫和高架十字迷宫分别评估认知功能与情绪行为;
- 组织学上采用Nissl染色观察神经元存活情况,并结合免疫组化与ELISA检测海马中ROS水平、NF-κB通路活化状态及IL-1β、TNF-α等炎症因子表达,
这一整套方法学设计确保了干预的精准性,同时全面验证了“物理消融+微环境调控”策略的生物学效应。

四、关键技术支撑:精准脑内干预离不开高精度立体定位
如此复杂的脑内局部给药 + 光纤植入 + LITT操作,对实验动物的手术精准度提出了极高要求。研究团队在方法部分明确指出(Section 4.15 & 4.22):“Animals were secured in a stereotaxic frame, and the injection site... was determined using a mouse brain atlas...Stereotactic brain injections were performed using a SA-150 digital display stereotactic brain locator from Shanghai Yuyan.”
中文翻译:
“动物被固定于脑立体定位仪上,注射位点根据小鼠脑图谱确定……脑立体定位注射使用上海玉研数显型脑立体定位仪(型号SA-150)完成。”

为什么这项研究必须依赖高精度脑立体定位仪?
- 靶点极小且深:致痫灶位于海马CA3区(坐标:AP -2.0 mm, ML ±1.5 mm, DV -1.7 mm),误差需控制在±0.1mm内;
- 多步骤操作:需先后完成KA造模 → Fe/SAN注射 → 光纤植入,每次穿刺均需高度重复定位;
- 避免非特异性损伤:任何偏移都可能导致行为学或电生理结果偏差,影响结论可靠性。
